
报告亦指出,中国平安持续扩展银保渠道,目前已覆盖约1.9万个非平安银行网点。该行认为,在家庭储户追求稳健收益的趋势下,银保渠道具备进一步渗透的潜力,预计中国平安2025年及2026年新业务价值(NBV)将分别同比增长41.7%及17.7%。

阐述导读:
珺牛资本卫星互联网动作空天下一体化通讯网罗的中枢构成部分,是数字经济期间进击的信息基础设施,亦然巨匠科技竞争的新赛谈。现时,行业在本领突破、政策支握和需求升级的三重脱手下,已从“历练摸索”插足“规模组网、商用落地”的要害阶段,巨匠呈现“中好意思主导、多方竞逐”的行业景象,我国依托“国度队+民营协同”的生态,通过相反化布局,迟缓削弱与好意思国的差距。中国卫星互联网阛阓规模不断增长,2025年中国卫星互联网产业规模达到454.1亿元,同比增长2.8%。现时产业哄骗场景正不断丰富拓展,国度天下一体化通讯网罗建筑也在有序落地,行业发展撑握条款握续完善,揣摸2026-2028年阛阓将持续增长趋势,2028年产业规模有望突破516.4亿元。同期,行业也濒临着轨谈资源弥留、中枢本领短板、成本居高不下、末端浸透率低等挑战,但跟着政策握续加码、本领握续突破、需求握续爆发、产业链协同加强,行业发展机遇大于挑战。将来,卫星互联网将呈现“天下和会、智能化、生意化、巨匠化”的发展趋势,迟缓成为数字经济期间的中枢基础设施,久了改动东谈主类的分娩生涯神志,为巨匠经济社会高质地发展提供有劲撑握。
基于此,依托智研筹商旗下卫星互联网行业研究团队深厚的阛阓知奋勉,并连合多年调研数据与一线实战需求,智研筹商推出《2026-2032年中国卫星互联网行业阛阓竞争态势及投资规模预测阐述》。本阐述驻足卫星互联网新视角,聚焦行业中枢议题——变化趋势(如何变)、用户需求(要什么)、投放接纳(投向哪)、运营步骤(如何投)及推行案例(看一看),期待联袂行业伙伴,共谋行业发展新景象、新机遇,激动卫星互联网行业发展。
不雅点抢先知:
筹商概括:卫星互联网是基于卫星通讯本领,通过辐射特定数目的卫星酿陈规模组网,扬弃巨匠范围辐射,向大地和空中末端提供宽带互联网接入等通讯行状的新式网罗。动作大地通讯的进击补充,卫星互联网具有低延时、低成本、广掩盖、宽带化等优点。
发展驱能源:1)航天本领的握续突破是卫星互联网行业发展的中枢驱能源,连年来,低轨卫星制造、可回收火箭、星间链路、末端微型化等要害本领的教诲,绝对窒碍了传统卫星通讯“高成本、低成果、窄掩盖”的瓶颈,为行业规模化发展奠定了基础。2)我国高度喜爱卫星互联网发展, 2020年,卫星互联网被国度发展改进委纳入“新基建”限制,2026年政府使命阐述明确冷漠“加速发展卫星互联网”,将其升级为国度策略级赛谈。3)跟着数字经济的快速延迟,巨匠对宽带通讯的需求呈现“全掩盖、高速度、低时延”的趋势,大地通讯网罗的掩盖局限逐步突显,卫星互联网成为填补掩盖空缺、闲静多元化需求的进击处置决议,阛阓需求握续爆发。
巨匠景象:卫星互联网行业的中枢竞争焦点是轨谈与频谱资源的争夺,依据海外电信定约(ITU)筹商划定,轨谈与频段罢免“先讲演、先使用”原则,且获批频轨需在7年内完成10%、9年内50%、14年内100%部署,若无法按时完成部署,频轨资源将被ITU回收。巨匠主要国度和企业纷纷加速卫星星座部署,酿成了“中好意思主导、多方竞逐”的行业景象,股票配资系统不同主体基于自己上风,呈现出相反化的发展旅途。
阛阓规模:跟着卫星互联网本领的教诲、卫星星座的规模化组网以及哄骗场景的握续拓展,巨匠卫星互联网阛阓规模呈现高速增长态势,中国阛阓动作巨匠进击的增长极,凭借政策支握、产业基础和阛阓需求,增长后劲弘大,成为激动巨匠行业发展的进击力量。赛迪照顾人数据知道,2025年中国卫星互联网产业规模达到454.1亿元,同比增长2.8%。现时产业哄骗场景正不断丰富拓展,国度天下一体化通讯网罗建筑也在有序落地,行业发展撑握条款握续完善,揣摸2026-2028年阛阓将持续增长趋势,2028年产业规模有望突破516.4亿元。
产业结构:从2025年产业结构来看,卫星制造门径产业规模占比最大,达55.2%,对应营收250.6亿元。主要原因有三:一是国内低轨卫星星座建筑高潮催生大规模量产需求,径直拉动制造门径营收增长;二是产业政策扶握与本领突破加速落地,激动制造端完成本领迭代与产能升级,企业规模化委派才智显赫提高。三是卫星制非常为卫星互联网组网的中枢基础,企业凭本领与产能上风霸占阛阓,牢固跳跃地位,筑牢产业规模化根基。其次为大地开导门径,占比18.1%,规模仅次于卫星制造门径。卫星运营及行状、卫星辐射门径分离占比15.1%、11.6%。
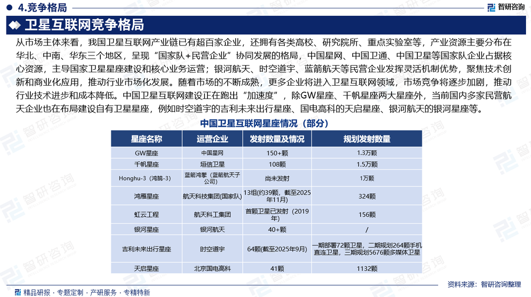
竞争景象:我国卫星互联网产业链已有超百家企业,还领有种种高校、研究院所、要点实验室等,产业资源主要散播在华北、中南、华东三个地区,呈现“国度队+民营企业”协同发展的景象,中国星网、中国卫通、中国卫星等国度队企业占据中枢资源,主导国度卫星星座建筑和中枢业务运营;星河航天、时空谈宇、蓝箭航天等民营企业发挥天真机制上风,聚焦本领立异和生意化哄骗,激动行业阛阓化发展。
产业链:卫星互联网产业链结构光显,分为上游卫星制造、中游火箭辐射与卫星运营、卑鄙大地开导与哄骗行状三大门径,各门径相互撑握、协同发展。上游门径是卫星互联网的基础,主要为卫星与火箭研发制造。中游门径是卫星互联网的中枢关节,主要包括火箭辐射行状和卫星运营,其中火箭辐射是卫星组网的前提,卫星运营是扬弃生意价值的要害,两个门径均具有较高的资源壁垒和规模效应。火箭辐射行状方面,跟着卫星星座规模化组网,辐射需求握续爆发,可回收火箭本领成为行业中枢竞争力。卫星运营的中枢业务包括宽带通讯行状、卫星遥感行状、卫星导航行状等。卑鄙门径是卫星互联网的末端出口和价值落地载体,主要包括大地开导制造和哄骗行状。
发展趋势:瞻望将来,跟着本领的握续突破、政策的握续支握和需求的握续爆发,卫星互联网行业将插足快速发展的黄金时候,呈现出“天下和会、智能化、生意化、巨匠化”的发展趋势,迟缓成为数字经济期间的中枢基础设施,久了改动东谈主类的分娩生涯神志。
阐述筹商本色节选:




《2026-2032年中国卫星互联网行业阛阓竞争态势及投资规模预测阐述》基于最新、最全的中国产业链数据,和会泰斗官方统计、深度企业调研、本钱阛阓知悉及巨匠书息,通过严格的智能处理和独家算法考证,确保分析论断高度可靠、透明且可追想。

智研筹商专注产业筹商十七年,是中国产业筹商边界专科行状机构。公司以“用信息脱手产业发展,为企业投资决策赋能”为品牌理念。为企业提供专科的产业筹商行状,主要行状包含极品行研阐述、专项定制、月度专题、市阵势位讲解、专精特新讲演、可研阐述、生意倡导书、产业诡计等。提供周报/月报/季报/年报等如期阐述和定制数据,本色涵盖政策监测、企业动态、行业数据、企业名次、产物价钱变化、投融资概览、阛阓机遇及风险分析等。
海量资讯、精确解读,尽在新浪财经APP
佳禾资本永隆资本米牛配资信钰配资启远网配资
盛康策略提示:文章来自网络,不代表本站观点。