
1月22日,德华安顾人寿发布董事会换届公告,官宣思勇明出任公司第五届董事会董事长,其任职资格自山东金融监管局核准并完成公司任命后正式生效,同时,史峰磊自2026年1月12日起不再担任董事长。目前,史峰磊担任德华安顾人寿党委书记、董事。
炒股就看金麒麟分析师研报,泰斗,专科,实时,全面,助您挖掘后劲主题契机!
【导读】紫金矿业拟控股赤峰黄金,赤峰黄金A股开盘跌停
中国基金报记者 夏天
诚多网配资备受神志的赤峰黄金(证券代码:600988)易主事项迎来关键施展。
3月23日早间,紫金矿业(证券代码:601899)、赤峰黄金双双公告,紫金矿业拟通过“A股收购+H股定增”的神色,获得赤峰黄金25.85%股权,成为其控股鼓励。
3月23日,赤峰黄金股票复牌,不外与紫金矿业双双大跌。其中,赤峰黄金A股开盘跌停,H股开盘跌近19%;紫金矿业A股开盘跌4.55%,H股开盘跌5.44%。
讯息面上,国外金价捏续走低,早盘一度跌超4400好意思元/盎司。
紫金矿业拿下赤峰黄金法例权
凭证公告,赤峰黄金本次法例权变更往来领受“条约收购存量A股+认购新增H股”的“两步走”神色。
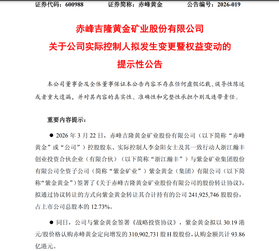
第一步为A股条约转让,即紫金矿业子公司紫金黄金与赤峰黄金控股鼓励李金阳偏执一致行径东谈主浙江瀚丰投资有限公司(以下简称“浙江瀚丰”)签署《股份转让条约》,拟收购后者整个捏有的2.42亿股赤峰黄金A股股份。这次转让价钱笃定为41.36元/股,较赤峰黄金停牌前A股收盘价40.82元/股溢价1.3%。以此缱绻,该部分往来金额约为100.06亿元东谈主民币。
值得驻防的是,紫金黄金已首肯,受让该部分股份后18个月内不进行转让,彰显其耐久捏有、深度整合的策略意图。该部分股份占赤峰黄金往来前总股本的12.73%,是李金阳偏执一致行径东谈主捏有的整个股份。
第二步为H股定向增发,紫金黄金与赤峰黄金同步签署《策略投资条约》,拟以30.19港元/股的价钱,认购赤峰黄金定向增发的3.11亿股H股股份。该刊行价钱约为赤峰黄金停牌前H股六十个竣工往来日平均价钱的83%,较3月18日H股收盘价42.08港元/股折让约28.3%,既缩短了紫金矿业的投资老本,也为赤峰黄金召募了实足资金。这次认购金额约为93.86亿港元,折合东谈主民币约82.52亿元,召募资金净额约92.92亿港元,将用于赤峰黄金的业务营运、以前发展及升迁财务天真性。
上述两笔往来对价整个约182.58亿元东谈主民币。往来完成后,紫金黄金将整个捏有赤峰黄金5.72亿股股份,盛康策略约占赤峰黄金增发后总股份数的25.85%,成为其单一最大鼓励;紫金矿业将谨防获得赤峰黄金的法例权,并已毕财务并表。
紫金矿业示意,本次往来收购合适中国证监会《对于深远上市公司并购重组市集校正的倡导》饱读舞头部上市公司立足主业,进行非吞并法例下上市公司之间的同业业收受合并的政策导向,故意于优质资源整合,升迁紫金矿业与赤峰黄金的投资价值。
赤峰黄金首创东谈主遗孀套现百亿元离场
这次A股条约转让完成后,李金阳偏执一致行径东谈主浙江瀚丰将不再捏有赤峰黄金任何股份,透顶退出这家由其已故丈夫赵好意思光一手打造的黄金企业,同期套现约100.06亿元。
回溯李金阳的捏股经过,其身份的鼎新源于一场不测的遗产禁受;而这次清仓离场,也将为其约4年“只当东家、不当掌柜”的科罚方法画上句号。
公开贵府流露,赤峰黄金的前身是由赵好意思光创立的民营企业。赵好意思光被誉为“内蒙古四大富豪之一”,凭借对黄金资源的精确布局,将企业打形成国内闻名的黄金分娩商。法例2026年3月停牌前,赤峰黄金市值已超越700亿元。
2021年12月,赵好意思光因病死亡,凭证其遗嘱,其个东谈主名下系数遗产由太太李金阳一东谈主禁受。其时年仅38岁的李金阳今夜之间成为这家百亿上市公司的试验法例东谈主。
与传统家眷企业禁受东谈主不同,李金阳自禁受股权后,永久保捏低调,从未在赤峰黄金担任任何职务,也一丝在公开风光出头。她在禁受股权后第一时期致函公司董事会,明确示意不会参加照看层任职,将全力互助以董事长王建华为中枢的照看团队开展责任。这种科罚方法在国内资源型民营企业中极为生分。
事实上,赵好意思光生前已为企业科罚作念好铺垫。2020年11月,赵好意思光曾将捏有的9817万股赤峰黄金股份(占总股本的5.90%)以每股17元的价钱转让给王建华,往来价款整个16.69亿元,为后续照看团队的踏实奠定了基础。
在王建华的掌舵下,赤峰黄金连年来呈现高速增长态势,盈利才智捏续升迁。2024年,公司已毕交易总收入90.26亿元,同比增长24.99%;归母净利润为17.64亿元,同比增长119.46%。2025年,公司预测已毕归母净利润30亿至32亿元,同比增长70%至81%。
从市集角度来看,李金阳的退出并非随机。赤峰黄金过往公告流露,早在2022年,李金阳就曾尝试转让9600万股股份,但未能达成往来。
业内分析合计,李金阳这次遴荐清仓离场,恰逢赤峰黄金事迹亮眼但国外金价与公司股价已从高点回撤的布景下,属于行业周期相对高位的感性金钱变现。
海量资讯、精确解读,尽在新浪财经APP
米牛配资诚多网配资胜亿优配嘉喜网配资信钰证券
盛康策略提示:文章来自网络,不代表本站观点。