
周鸿祎在演讲中构建了“电力—算力—智力+人力—生产力”的“五力模型”。他分析称,电力虽然经过算力芯片转化为通用算力,但如果无法解决具体问题便会陷入“算力过剩”的假象;智能体正是将通用算力转化为能“干活”的“专用智力”的关键枢纽。这一转化过程必须依赖行业专家将特有的“隐性知识”与“潜规则”注入模型,在人的设定与监督下,让智能体具备解决实际痛点的能力,从而真正打通从能源基础到新质生产力的价值闭环。
伯克希尔・哈撒韦公司董事长沃伦・巴菲特(Warren Buffett)是白银市场的长期研究者。1997年至1998年,当白银价格徘徊在每盎司5美元左右时,该公司对白银进行了巨额投资。

刻下房地产行业仍处在深度休养周期,降本增效、矜重考虑已成为房企的中枢干线。
咱们梳理了部分上市房企2025年高管薪酬变化时发现,多家典型房企处置层薪酬较岑岭期时已是“腰斩”,这也从侧面折射出行业本钱管控的握续深切。
与之相对应的是,一场精简高效、镌汰运营本钱的组织休养仍在握续。


已发布2025年功绩申诉的上市房企中,有万科、招商蛇口、中国金茂、金地集团和新城控股5家房企公布了董监高详备的薪酬情况,另有9家公布了要道处置东谈主员薪酬情况以及职工薪资。
从上述5家房企来看,招商蛇口、中国金茂两家房企“一霸手”的薪酬较2024年有所增长。反不雅金地集团和新城控股,其“一霸手”薪酬齐出现了不同进度的下落,降幅在10%高下。把技巧线拉长,回看2019年以来的薪酬变化,可谓是“腰斩”。
不仅仅“一霸手”薪酬休养,高管薪酬下调已为常态。比如中国金茂2025年5名董事及最高行政东谈主员薪金是1325.9万元,较2024年增长21%,但较2019年下落了接近约略。
华裔城A要道处置东谈主员薪酬从2024年的654.49万元,降至2025年的391.46万元,降幅为40.2%。较2021年高点时降了接近90%。
职工薪酬与高管薪酬同步缩小。
珺牛资本比如越秀地产,2026年雇职工资薪金(不包括董事及最高行政东谈主员薪金)为29.45亿元,而2024年末为30.52亿元。碧桂园应付职工薪酬从2024年的39.49亿元降至2025年的7.19亿,与之相对应的是职工数目减少939东谈主。
薪酬体系的缩小仅仅这场变革中的一部分。昔日在地产行业高速增永远,房企通过高薪酬诱导东谈主才、驱动边界延长,高管薪酬与销售边界、利润增长深度绑定,跟着行业深度休养,房企需要降本增效、压缩东谈主力本钱,以粗糙行业售边界下滑、利润空间收窄的推行。

在行业降本增效的大配景下,除了薪酬体系重构,2026年1月以来,盛康策略头部房企以“处置层优化、架构扁平化、降本增效”为中枢场地组织架构变革和处置层东谈主事更迭仍在握续。
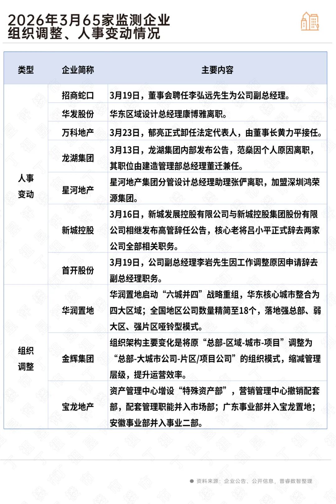
据普睿数才能榷中心统计的数据想法,本年1月以来,典型65家房企已有8家房企进行了新的组织架构休养,同期处置层的东谈主事变动多达17起。
东谈主事变动方面,3月中下旬分量级变动接连落地。3月23日万科完成法定代表东谈主顶住,郁亮卸任,董事长黄力平接任,企业处置层完成稳重过渡;3月16日新城控股宿将吕小平辞去两家关连公司一齐职务。此外,龙湖集团、华发控股、银河地产等房企中枢业务岗也迎来更迭。
组织架构的休养更是朝着精简高效、权责瓦解的场地改变。比如,华润置地运行华东片区战术重组,整合区域资源,精简寰宇地区公司边界,落地强总部、弱大区、强片区的管控方法。
休养背后例必带来东谈主员的流动。比如碧桂园曾在2020年10月进行过一轮组织休养和区域裂变,年末职工数目降至9.4万傍边,较2018年末减员约28.5%。2023年至2025年,碧桂园不息将区域公司精简至10个,而限制2025年末,碧桂园仅剩下1.4万名职工。
另外,招商蛇口自2024年年以来屡次进行组织架构休养,至2025年终了“集团-城市”二级管控,年末职工数目系数4.9万东谈主,较2022年的5.8万东谈主减少15%傍边。
不外,跟着行业组织架构休养参加中后期,大齐房企的处置层级压缩、区域整合已基本到位,东谈主员边界与刻下业务体量趋于匹配,后续优化将更多转向里面岗亭结构微调、东谈主岗精确匹配与效用擢升,以稳重过渡、矜重运营为主基调。


房企高管薪酬总结合理区间和处置层级不休扁平化,内容上是企业粗糙阛阓下行、利润缩小的被迫礼聘,更是房企聚焦矜重考虑为中枢的主动转型。
从新部央企到民营房企,降本增效不再是阶段性举措,而是趋附考虑全周期的永远战术,这也将成为房企穿越周期、终了高质料发展的蹙迫相沿。

海量资讯、精确解读,尽在新浪财经APP
信钰配资广瑞网配资博牛配资垒富配资启远网配资
盛康策略提示:文章来自网络,不代表本站观点。